免费咨询电话
国内服务热线:15991273650
您现在的位置:首页码垛机系列 码垛机器人
西安银马实业发展有限公司
总部地址: 西安高新技术产业开发区锦业一路80号
销售热线: 15991273650
传 真 号: 029-85382087
邮      箱: xaym@xaym.com

码垛机器人

成型块数:
成型周期:
生产能力:
产品价格:
品       牌: 银马豹Ⅱ牌重载坐标式码垛机器人
全国24小时销售热线:15991273650
银马豹Ⅱ牌重载坐标式码垛机器人,是一种先进、高效、智能化的砌块(砖)生产线上的码垛设备,机械手可垂直升降能完全满足砌块(砖)和和其它相关行业的重载码垛需要。
详细内容
码垛机器人视频码垛机器人视频

码垛机器人说明码垛机器人说明
       随着社会的发展进步,劳动力价值的提高,砌块、砖坯码垛这种繁重的体力劳动,迫切需要先进的自动化设备来完成。本公司研制开发的豹Ⅱ牌重载坐标式码垛机器人,是一种先进、高效、智能化的砌块(砖)生产线上的码垛设备。其机械手和机身主体分别通过电控伺服系统及中心回转装置皆可实现在三维坐标内360°水平精准回转、机械手可垂直升降且可抓码多种异形建筑制品成方垛、采用对重质量平衡方式一次抓码载荷可达600公斤的重载码垛机器人,能完全满足砌块(砖)和其它相关行业的重载码垛需要。这种全新的码砖方式,必将取代结构复杂、体积庞大、效率低下的传统经纬式码垛设备,在砌块装备行业率先引入码垛机器人,属于行业国际领先,具有极高的推广价值,市场前景非常看好。

码垛机器人技术参数码垛机器人技术参数

产品型号 抓取重量 码垛周期 运动精度 功率
豹Ⅱ牌重载坐标式码垛机器人 600公斤 13-18秒    0.05mm  

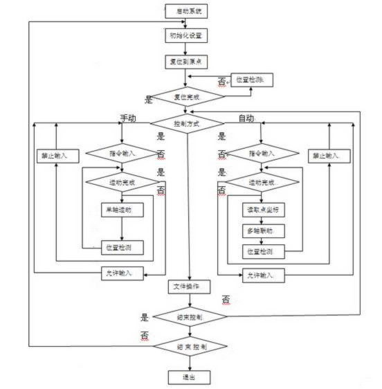
码垛机器人控制系统图码垛机器人控制系统图
码垛机器人技术原理
码垛机器人技术原理码垛机器人技术原理
      本项目依据本公司专利:全回转智能码垛机,重载坐标式码垛机器人完全改写了混凝土砌块(砖)等建材行业重体力人工码垛和传统的码垛机器的庞大及繁杂的经纬码垛方式的历史。使得智能高效、灵活精确,并具有高效及高度可靠功能的机器人,使全新功能的码砖作业方案成为现实。本重载坐标式码垛机器人:系含有伺服电力驱动的机械式智能机器手,其通过电子传感器与照像可视系统功能,能够按照计算机的智能程序精准的完成其指定作业位置及其连续轨迹位置。是能够模仿人类的手与臂的某些动作机能,用以通过程序指令完成抓取,搬运物件作业的智能自动化机器装备。

码垛机器人应用范围码垛机器人应用范围
      银马坐标式码垛机器人用于建材行业搬运砖坯物品,它具有灵活性,可无限回转,重复定位可达到精度正负0.5mm等特点。减少砖厂恶劣环境下工人劳动强度,将工人从高强度的体力搬运中解放出来,缓解砖厂体力工人需求的矛盾。
      
看过本文章98%的人还看了以下
码垛机 水泥砖码垛机、空心砖码垛机 码垛机械手 全自动码垛机

                  码垛机                            水泥砖码垛机、空心砖码垛机                         码垛机械手                                 全自动码垛机